外資企業在國內開展增值電信業務的模式參考
一、國內對外商投資企業開展增值電信業務的規定
二、外資企業直接在國內申請增值電信業務許可的實務問題
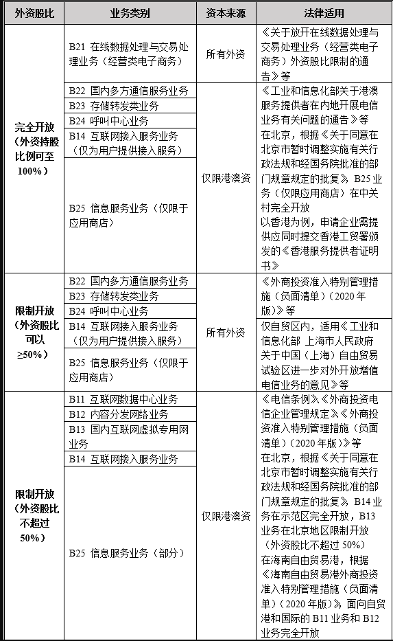
1. 股比限制
具體限制情況如上文所述。
2. 對外資股東的要求
根據工信部的申請要求,企業的外資方主要投資者需要具有相應的運用增值電信業務的良好經驗證明和資信證明。實際申請過程中,外資企業可能無法提供令工信部滿意的股東經驗證明材料。
3. 人員設置
申請增值電信業務的外資企業的法定代表人應為中國籍自然人。同時,企業需要設置專人專崗的企業聯系人、安全負責人、客服負責人,且該三類人員亦應為中國籍自然人并且應當提交至少一個月的社保記錄。此外,還需設置“信息安全”和“網絡安全”兩方面的相關責任人員。
4. 其他方面
實際申請過程中,還存在電信業務相關服務設施(服務器)應當按要求在中國境內設置、應當參考工信部頒發的網絡與信息安全管理規定并結合公司實際情況制定網絡與信息安全保障措施、業務模式及可行性報告應當清晰明確等要求。并且,考慮到行業實際情況,國家可能會對許可發放數量進行宏觀的調控。
三、外資企業經營增值電信業務的主要模式
1. 境內外資業務直接申請許可模式
由境內外資企業直接申請相應類別的電信業務許可,是合規性最高的一種方式,具體申請范圍可參考上文相關政策規定。
但是,基于上文第三部分的相關論述,猶豫證照申請需歷經外資審定、商務部門審批、工商變更、工信部許可(自貿區除外)等多個環節的申請、反饋、溝通及整改,耗時較長,涉及申請獲批的難度較大。
2. 與境內持牌機構聯合運營模式
聯合運營模式能夠大幅縮減境外企業在境內落地時間,省去許可證申請的繁瑣步驟,該模式下,需要創新交易結構,雙方簽署系列合作協議,如雙方在簽訂合作框架協議的前提下,進而就特定事項簽訂知識產權(商標、專利、專有技術和著作權等)許可協議、咨詢協議、采購協議、租賃協議和其他所需的一攬子協議等,同時滿足資金、控制及合規等要求。
需要注意的是,境內持牌機構與外資企業開展合作運營過程中,原則上不得出現下列情況:
(1)外資公司直接與客戶簽訂合同并收費;
(2)外資公司直接獲取、轉移網絡運營數據(含個人信息);
(3)僅用外資公司品牌對外提供服務;
(4)其他以外資公司名義直接對外服務的情形。
在采取聯合運營模式的過程中,需要注意的是,根據《關于加強外商投資經營增值電信業務管理的通知》及《工業和信息化部關于清理規范互聯網網絡接入服務市場的通知》(工信部信管函[2017]32號)等規定,境內持牌公司不得以任何形式向外國投資者變相租借、轉讓、倒賣電信業務經營許可,也不得以任何形式為外國投資者在我國境內非法經營電信業務提供資源、場地、設施等條件。因此,截至目前,主管部門并未書面公開肯定此種聯合運營模式的合法性,因此該模式在實際操作中,存在較高的法律風險。
3. 搭建VIE架構
近年來,實務中也有部分外資企業通過VIE架構在境內開展增值電信業務。然而,盡管于2020年1月1日生效的《中華人民共和國外商投資法》中刪除了協議控制有關的條款,外資企業通過VIE架構在境內開展增值電信業務等限制性業務,實踐中仍然存在較大的法律風險。VIE實體在申請電信業務牌照時,工信部也要求承諾不得含有任何外資成分,同時,如果搭建有效的VIE架構及交易邏輯,以實現資金流動、業務控制與業務合規之間的平衡,也是一項關鍵的法律挑戰。
VIE架構的特點在于外資公司在境內設立一家境內的運營實體,該實體由境內股東代為持股,但該境內運營實體的控制權歸外資公司。外資公司與境內運營實體將簽署一攬子協議,包括咨詢協議、知識產權授權協議、投票權委托協議、股權質押協議、銷售協議和租賃協議等一攬子協議,從而實現外資公司對境內運營實體的控制、技術轉移和利潤轉移。境內運營實體將申請增值電信業務牌照,并開展相關業務。
了解外資資質代辦價格、最新政策、辦理要求、準備材料等內容,點擊文章尾部或右側“在線客服”為您提供專人一對一服務。
以上就是今天全部內容,關于外資企業在國內開展增值電信業務的模式參考文章,如果您需要辦理edi許可證、增值電信業務許可證資質或者想更多咨詢問題,請聯系大通天成在線客服。也可以撥打我們的電話13391522356。



-
重慶軟件行業等保備案如何快速申請,25年申請條件材料指南
-
天津商業許可經營備案企業申請指南,備案材料條件要點
-
北京營業性演出經營許可證申請全指南,申請條件+材料流程合規關鍵
-
天津網絡文化經營許可證(文網文)申請全指南,動漫音樂直播必備資質
-
北京B24第二類增值電信業務呼叫中心許可證辦理攻略,申請條件流程+政策指引
-
25年承裝(修、試)電力設施許可證新政策新要求,如何快速辦理?
-
遼寧動漫網絡文化經營許可證申請攻略,條件+材料一文講清楚
-
河北出售報刊雜志申請出版物經營許可證全攻略 ,合規經營申請條件材料流程
-
上海無人機培訓申請無人機運營許可證全指南 ,25年申請條件+設備要求詳解
-
天津國家商務部特許經營備案怎么申請?辦理條件+材料看這篇就夠了
-
數據資源持有權證書、數據加工使用權證書、數據產品經營權證書是什么?
-
天津網絡拍賣申請拍賣許可證指南,條件+材料詳解
-
重慶直播平臺申請營業性演出許可證指南,2025年申請條件+材料+流程
-
北京全國呼叫中心許可證全攻略,2025電商售后外呼必備資質
-
北京外企增值電信業務經營許可證辦理全攻略(2025版)朝陽/海淀/順義要求及材料
-
湖北第一類增值電信業務經營許可證辦理全攻略,材料條件清單
-
2025吉林增值電信業務經營許可證申辦:全流程+8樣材料清單,企業必看
-
增值電信業務經營許可證需要什么材料?
-
未取得增值電信業務許可證有什么處罰?被罰62萬元?
-
25年深圳外資增值電信業務試點政策及辦理指引
-
工信部:向首批13家外資企業發放經營試點批復
-
2025年增值電信業務經營許可證續期指引
-
小米應用商店更新公告,增值電信業務經營許可證ICP證辦理
-
電信增值業務經營許可證是什么?
-
電信增值業務經營許可證怎么辦
-
騰訊廣告商投放開戶,軟件工具企業具備資質要求
-
濟南增值電信業務經營許可證如何辦理,官網分享(https://sdca.miit.gov.cn)
-
增值電信業務經營許可證百科?概念及如何辦理?